Zum Inhalt springen
Gesamtschule Uerdingen
Menü
UNSERE SCHULE
Leitsätze
Inklusion
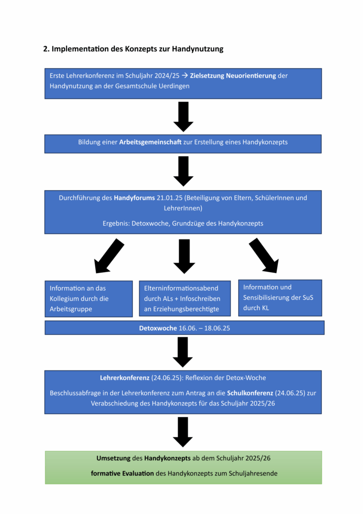
Handykonzept
Schulstandorte
Schulleitung
Lehrerinnen und Lehrer
Förderverein
UNTERRICHTSANGEBOT
Unterrichtsfächer
Oberstufe
Berufsorientierung
AG-Angebote
AKTUELLES
Schulblog
Termine
SERVICE
Entschuldigungen
Anschaffungslisten
Schließfächer mieten
Flyer der Schule
Hilfreiche Links
DIGITALES
Untis
Schoolfox
Logineo / Moodle
Handykonzept
Unsere Handyregeln auf einen Blick
Unser Handykonzept
Schulblog